techtekt

みんなの「はたらく」をテックでつくる

技術社員制度・環境サービス
PERSOL

2024-04-10から1日間の記事一覧

2024-04-10

【アーキテクチャ再構築 #01】分散モノリスからマイクロサービスへの挑戦(構想編)

技術 doda dodaダイレクト DDD アーキテクチャ pickup

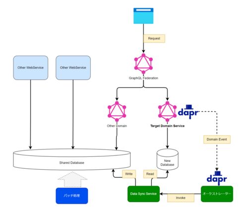
こんにちは。dodaダイレクトアーキテクトGの池田です。 私達が開発しているdoda ダイレクトは企業が転職希望者さまに対して直接スカウトをするダイレクトソーシングサービスです。今後、ダイレクトソーシング市場は拡大していくことが予想され、弊社システム…

#パーソルキャリア #エンジニア #アーキテクチャ #DDD #doda ダイレクト
はてなブックマーク - 【アーキテクチャ再構築 #01】分散モノリスからマイクロサービスへの挑戦(構想編)
techtektについて
採用情報はこちら
採用情報はこちら
新卒採用はこちら
新卒採用はこちら
記事を検索
タグ
  • エンジニア (420)
  • UXデザイナー (56)
  • UXリサーチャー (46)
  • ITコンサルタント (105)
  • インフラエンジニア (24)
  • データエンジニア (20)
  • データサイエンティスト (31)
  • フロントエンドエンジニア (13)
  • サーバーサイドエンジニア (3)
  • データベースエンジニア (1)
  • システムアーキテクト (3)
  • 新卒採用 (16)

techtekt

by パーソルキャリア

  • techtektについて
  • サイトポリシー・免責事項
  • 利用者データの外部送信
  • 運営会社について
©PERSOL CAREER CO., LTD.

引用をストックしました

引用するにはまずログインしてください

引用をストックできませんでした。再度お試しください

限定公開記事のため引用できません。

読者です 読者をやめる 読者になる 読者になる